为贯彻落实党中央、国务院关于做好高校毕业生就业工作的决策部署,强化高校生涯教育和就业指导,增强大学生职业规划意识,指导其通过学习实践提升综合素质和能力,及早做好就业准备,以择业新观念打开就业新天地,促进高质量充分就业,根据《教育部关于举办第三届全国大学生职业规划大赛的通知》(教学函〔2025〕2号)北京市教委《关于举办第三届全国大学生职业规划大赛北京市赛的通知》及北京体育大学《关于报送第三届全国大学生职业规划大赛北京体育大学校赛各学院有关信息的通知》,现将学院选拔赛具体事宜通知如下:
一、大赛主题
筑梦青春志在四方,规划启航职引未来。
二、大赛目标
努力将大赛打造成强化生涯教育的大课堂、促进人才供需对接的平台、服务毕业生就业的大市场。通过举办大赛,更好实现:
1、以赛促学,引导大学生树立正确的成长成才观和择业就业观,科学合理规划学业与职业发展,提升就业竞争力;
2、以赛促教,促进高校强化生涯教育,做实做细就业指导服务;
3、以赛促就,广泛发动行业企业和高校共同参与,推动人才供需有效对接,全力促进高校毕业生高质量充分就业。
三、组织机构
学院成立院赛工作小组、专家评审小组,院赛工作小组负责赛事的组织协调与实施等工作,落实集体议事和集体决策制度。专家评审小组负责参赛项目评审工作。
院赛工作小组
组长:钟海、李岭涛
副组长:薛文婷
成员:陈志生、徐明明、宋巍、刘庆振、郑珊珊、梁骏、佟玲、肖斌、张瑞桓、李骁騉、张姚瑶、丁方卓、陈璐瑶
专家评审小组
组长:路鹃
成员:钟海、郑珊珊、刘庆振、徐明明、宋巍、张瑞桓、李骁騉、张姚瑶、丁方卓、陈璐瑶
四、大赛内容
本次大赛面向全院学生开展,主体赛事包括成长赛道和就业赛道。
(一)成长赛道
面向我院本科一至三年级学生,考察其树立生涯发展理念并合理设置职业目标、围绕实现目标持续行动并不断调整的成长过程,通过学习实践提升综合素质和专业能力,体现正确的就业择业观念。
(二)就业赛道
面向我院本科三、四年级学生和全体研究生,考察其求职实战能力、个人综合素质、专业能力与目标职业的契合度,个人发展路径与就业市场需求的适应度。
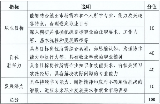
五、评审标准
(一)成长赛道

(二)就业赛道

六、参赛要求
(一)参赛选手结合自身条件选择符合要求的一个赛道报名参赛。往届大赛全国总决赛获金奖、银奖选手,不得再次报名原赛道比赛。
(二)参赛选手须按要求在大赛平台准确填写报名信息,提交材料应确保真实,不得含有违法违规内容,否则将被取消参赛资格及所获奖项等,并承担相应法律责任。
七、赛程安排
具体安排如下:
(一)参赛报名(2025年12月5日上午11:00前)
学院鼓励全体学生报名参赛。所有选手须先通过全国大学生职业规划大赛平台(网址:zgs.chsi.com.cn)进行报名,报名成功后提交参赛材料至邮箱xwcb@bsu.edu.cn。
材料命名方式:姓名-年级-赛道名称-材料名称。
邮箱投递截止日期:12月5日上午11:00。
参赛材料包括:
赛道名称 | 参赛材料 |
成长赛道 | 1、生涯发展报告:介绍设定职业目标的过程;实现职业目标的具体行动和成效;职业目标及行动的动态调整等(PDF格式,文字不超过2000字,图表不超过5张)。 2、生涯发展展示(PPT格式,不超过50MB;可加入视频)。 |
就业赛道 | 1、求职简历(PDF格式)。 2、求职综合展示(PPT格式,不超过50MB;可加入视频)。 3、辅助证明材料,包括实践、实习、获奖等证明材料(PDF格式,整合为单个文件,不超过50MB)。 |
(二)学院评审及公示(2025年12月5日下午-12月10日)
学院根据邮箱提交的参赛材料组织现场展示评选,遴选能够突出学科优势、代表人才培养特色、具备一定学业和生涯发展潜力的学生,经公示等程序后推荐参加校赛。
八、奖励奖项设置
旧版培养方案创新创业实践部分,学生须参加20次学术活动获得2学分。新版培养方案执行获得省部级三等奖及以上可直接认定1学分;学生参加不少于10次学术活动获得1学分。参加此次比赛(报名材料经学院专家评审小组审核通过后公示),可等同于参加2次学术活动。获得院奖、校奖、市奖、国奖,可依次累加1次学术活动。
每个赛道按分数由高到低排列设一、二、三等奖。如某个赛道出现人数不足等情况,奖项将在总数范围内予以平衡。
学院设置最佳组织奖(班级或年级学生参与率100%),优秀组织奖(班级或年级学生参与率不低于90%)。班级或年级参与率纳入优秀学生干部评选等参考内容。
九、本次院赛解释权归新闻与传播学院
新闻与传播学院
2025年11月5日